“建華工程獎”獎勵辦公室文件
獎勵辦秘字[2021]1號
2021年度“建華工程獎”評審結果公示
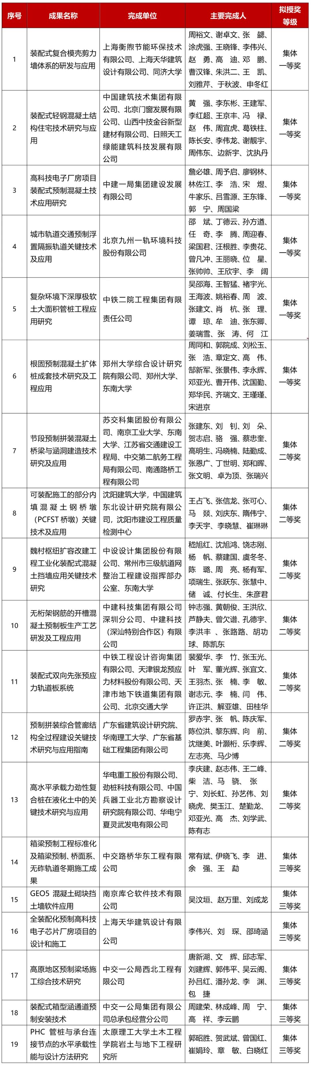
2021年度“建華工程獎”共收到有效申報材料68份,根據《“建華工程獎”章程》的要求,經過形式審查、預審、專家評審等程序,擬授予“裝配式復合模殼剪力墻體系的研發與應用”等6項成果集體一等獎、“節段預制拼裝混凝土橋梁與涵洞建造技術研究及應用”等7項成果集體二等獎、“箱梁預制工程標準化及箱梁預制、橋面系、無砟軌道冬期施工成果”等6項成果集體三等獎。為了確保“公開、公正、公平”的原則,現將擬授獎名單予以公示。如有異議,請在公示期內,書面向“建華工程獎”獎勵辦公室提出。以單位名義的,應寫明單位、聯系人、聯系電話,并加蓋單位公章;以個人名義的,應署本人真實姓名、工作單位和聯系電話。
特此公告。
公示時間:2021年1月15日 — 2021年2月15日
郵寄地址:北京市海淀區三里河路17號甘家口大廈1401室
郵政編碼:100037
聯 系 人:林 晨
聯系電話:010-68292236、13381219232
郵 箱:LCH0714@QQ.COM

“建華工程獎”獎勵辦公室
2021年1月15日